
国务院办公厅关于转发教育部等部门特殊 教育提升计划(2014
2025-12-05
教育部办公厅关于印发《普通学校特殊教育资源教室建设指南》的通知教基二厅〔2016〕1号各省、自治区、直辖市教育厅(教委),新疆生产建设兵团教育局: 特殊教育资

《第二期特殊教育提升计划(2017-2020年)》的通知
2025-12-05
教育部等七部门关于印发《第二期特殊教育提升计划(2017-2020年)》的通知教基〔2017〕6号各省、自治区、直辖市人民政府,国务院各部委、各直属机构: 《

普通学校特殊教育资源教室建设指南
2025-12-05
本报北京2月17日电(记者 晋浩天)教育部日前印发《普通学校特殊教育资源教室建设指南》,要求资源教室应优先设立在招收较多残疾学生随班就读且在当地学校布局调整规划

普通学校特殊教育资源教室配备参考目录
2025-11-19
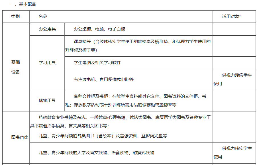
一、基本配备类别名称适用对象*基础设备办公用具办公桌椅、电脑、电子白板学习用具课桌椅等(含肢体残疾学生使用的轮椅桌及矫形椅、和低视力学生使用的升降桌及椅子等)